为了满足我校快速发展的需求,武昌理工学院现面向社会急聘以下岗位:
一、文法与外语学院俄语专业教师两名,要求如下:
1、硕士研究生学历及以上或中级职称及以上;
2、热爱教育工作,责任心强。
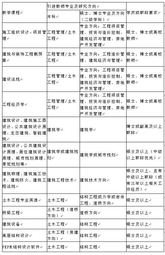
二、城市建设学院专任教师若干,要求如下:

三、素质导师若干,要求如下:
1、硕士研究生学历,专业不限;
2、中共党员,政治立场坚定,热爱思想政治教育工作;
3、在校期间担任过学生干部者优先,具备良好的社会工作能力、组织协调能力、语言和文字表达能力。
有意者请参加招聘会,现场投递简历:
时间:2014年3月1日(周六)08:30-15:00
地点:武汉理工大学西院体育馆
http://hu.offcn.com/html/2014/02/33669.html