欢迎访问武昌理工学院新闻网


当前位置: 在线首页 » 校园新闻 » 学校要闻 » 正文
News
校园新闻

武昌理工学院出新规:校领导一律进学生食堂进餐

校对: 责编: 终审: 时间:2013-12-13 阅读:

践行群众路线 要与师生“打成一片”

武昌理学院出新规:校领导一律进学生食堂进餐

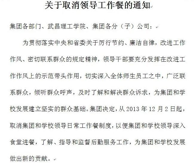
中南在线12月13日消息(记者 鲁信 报道)日前,武昌理工学院发布《关于取消领导工作餐的通知》,决定从即日起取消学校领导日常工作餐制度,以便学校领导深入食堂进餐,了解、指导和监督后勤服务工作,同时要求与广大师生多交流,听取大家的意见和建议,促进学校的发展。此举在校园引发热议,受到广大师生的追捧。

“为贯彻落实中央和省委关于厉行节约、廉洁自律,改进工作作风、密切联系群众的规定精神,经学校党政联席会会议研究决定取消领导工作餐,校领导今后和广大师生一起在食堂进餐。”该校党委书记涂方剑研究员表示,领导干部要充分发挥在改进工作作风上的示范带头作用,切实深入全体师生员工之中,广泛联系群众,倾听群众呼声,及时了解和解决群众诉求,希望通过这次群众路线教育实践活动,进一步改变工作作风,进一步激励广大师生的积极性,为学校发展建立坚实的群众基础。

该校常务副校长王元璋教授对此深表赞成,他说,取消学校领导日常工作餐制度后,学校领导统一在学生食堂进餐,一方面可以了解并监督后勤服务工作,另一方面还可以在进餐中听取广大师生的建议,更加“接地气”,从而促进学校和谐发展。

分管教学的副校长吴开胜教授昨日中午来的学校一食堂,在打菜窗口已经排起了队伍,他排在后面,后来打了三个菜,花了8.5元左右。吃饭时,他和几位老师和学生坐在一起,他和几位同学边吃边聊,征求他们对学校食堂的意见,随后还与一位教师就教学中的问题进行了讨论。他说,在学生食堂吃饭,和师生聊一聊,可以听一听他们的意见,有利于与师生交流。

新规也在校园引发热议,受到广大师生的追捧。该校信息工程学院素质导师胡瑞年表示,这是学校践行党的群众路线教育实践活动的具体表现,是学校领导干部放下架子、俯下身子,走近教职工和广大学生的实证,这种“平民式”、“布衣式”领导干部做法值得倡导,不仅减少了领导干部与师生员工之间的隔阂,增强了领导干部与师生员工之间的联系,而且提升了领导干部的作风意识,拉近了师生员工之间的距离。该校城市建设学院造价专业大一学生方凯对此新规表示很赞同,他说,校领导和学生一起吃饭,吃一样的饭,既可以深入学生生活,了解学生动态,也可以改善食堂伙食和环境。该校商学院人力资源专业大二学生孙水霞认为,此举有利于学校领导了解学生的日常生活,真正做到了对学生的一日三餐负责,应该支持。该校高护专业大一学生刘敏说,看到校领导也排队打饭,这种体验对校领导来说可以了解学生的难处,有什么问题就不用学生反映后才解决。该校城市建设学院大三学生杨霞表示,我个人很赞同这个举措,这样可以让校领导深入到我们学生之中,了解我们的生活,同时可以规范食堂相关工作人员的工作,让学生放心就餐。

该校校长赵作斌教授在近日召开的党政联席会会议上指出,学校不仅不能把群众路线教育实践活动当形式,还要以此为重大机遇,进一步加强学校领导干部作风建设。他要求广大领导干部要接地气,要深入到师生中去,了解师生需求,解决师生问题,优质服务群众,解决教职工、学生的所求所盼。赵校长表示,校领导除了要去学生食堂吃饭外,还要蹲点深入课堂听课,要多深入学生寝室与学生交流,行政处室领导要主动服务,热情接待,杜绝“脸难看,事难办”问题,改进工作作风建设。(完)